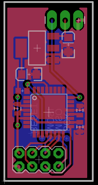
After a while my original Wii controller started failing. So I decided to design my own starting from scratch. One of the boards fits perfectly where the original Wii controller PCB fit and the other is a simple receiver that provides a signal to speed controller. These boards incorporate Atmega328p micro controllers and nrf24 2.4ghz modules



